2020年庚子年,没看黄历就出了门。
这场旅行策划了一年,查资料、查宾馆、接洽各种环节,很繁琐。朋友一家三口,女儿在英国,约好开罗碰头,早早订好了机票。
我下决心比较晚。等我去订票时,机票疯涨如房价,我当时赌气差点取消了行程。好在俺惯有小聪明,发现一个小窍门。从广州买机票直飞开罗,加上武汉至广州的火车票,我夫妻加小孩三人的往返票,比我朋友两人的票还要便宜。OK,不去都不行了。
那时候疫情已经有些零零星星的消息了,也不太放在心上。不止我一个人如此。武汉各单位年底聚餐,依然搞得热火朝天。后来,才知道已经有个别人借故没有出席。官方出来辟谣,说没有新杀死这回事,而且不会人传人。我们聚餐时还笑谈,外面搞得那么紧张,俺们武汉人歌舞平升,High着呢。
没料想,聪明反被聪明误呀,挺好的一场行程,竟然像火车脱了轨。落得个:先是,异国逃亡;接着,流落他乡;最后,困守武汉。有比我更折腾的吗?来来来,咱们结拜异姓兄弟可好?
临出发前,俺姐拿了两包口罩,非让我带上。我觉得她女流之辈喜欢小题大作,果然是上天派来救苦救难的亲姐姐啊。
庚子年,挑了个好地点、好日子出行。2020年1月19日,在疫情初发时,由疫情始发地,从武汉出发,乘火车到广州,吃了我仰慕已久的正宗肠粉后,飞往埃及开罗。计划颇好,玩13天,2月3号返武汉。
一、初识埃及
我订的航班比朋友早一天,所以我们一家三口先行到达。
我在开罗订的宾馆距离埃及国家博物馆步行可达。地点繁华,一个十字路口。
对开罗的宾馆期望值别太高,规模一般都很小,常常不到10间客房。国内如家七天这类经济型酒店,在开罗就算很高档了,大部分都像家庭旅馆。我们定的这个宾馆就是如此。看外观、地点很不错,以为是如家七天这样的,其实不是。一栋楼里开着两三家宾馆,客房不超过十间。小资本大概也只能如此。
宾馆楼下街边,傍晚会出现一群持冲锋枪的军人,围着一个改装成坦克一样的面包车,车顶架着机关枪。起初我真没注意,见有人冲我摆手,阻止我靠近。抬头一瞧, 哎呦,还有这个阵势?异国风情啊!老兴奋了。感觉周围还有便衣在。天天如此。开罗有这么恐怖吗?

宾馆所在的位置
待了几天,一点动静也没有,吵嘴打架的事儿都没发生一起,心里尚有点点儿隐隐的失望。
我们先到,提前在开罗逛了一天。
第2天,朋友夫妻两人从成都飞来开罗,其女由英国飞来。两家6口武汉人齐聚名城开罗,开始准备了一年的埃及游玩。

开罗城给我强烈的印象就是树太少。就不能多种几棵树吗?
埃及国家博物馆必选项,匆匆忙忙也花了一个白天才逛完。
埃及国家博物馆大门口,遇上另一伙中国帅哥美女。他们询问我们从哪儿来?我逗他们,笑嘻嘻的说:“不敢告诉你们,怕吓着你们。”见他们果然好奇,便得意洋洋,抖我的包袱。“俺们武汉来的。”果然这伙帅哥美女都被我逗乐了。
帅哥美女们乐呵呵地告诉我们一个好消息,他们是专程来办旅游卡的。凭这张卡在埃及各旅游景点玩,可以省不少钱喽。办卡地点就在埃及国家博物馆大门旁。于是两伙中国人,一起拥进了埃及国家博物馆大门旁的一个小房间,办卡。
埃及人办事真磨蹭啊。20分钟过去了,一个人也没办好。我与对方一小帅哥心有灵犀,都溜到大门口,抽烟。
小帅哥诡异的笑着对我说:“这个烂国家,哪儿哪儿都不好,只有一点好。”
“哪点好?”我来了兴趣。
小帅哥抽了一口烟,也开始抖他的包袱。“哪儿哪儿都可以抽烟。”我们俩一起笑了。
小帅哥一线城市,他的感受我能够理解。其实埃及没他说的那么差。80,90年代来,不会有这种感觉。大部分室内也不能抽烟。
对我来说,埃及差的是饮食。我的印象是:薄饼,薄饼,还是薄饼;配上凉水。真心受不了。这是后话。
先说几个让我大吃一惊的事儿。颠覆下诸位的三观。
都说中国人数学好,到埃及,肯定挂科。为啥?不识数呀。说好的12456789阿拉伯数字呢?一个也瞧不见。仔细看下面图中标示。

人家埃及是另外一套乱码。给大家科普一下,万一你们去埃及呢?看下图。

不去埃及的可以不看了。看着头大。
我搞这个表老费劲了,键盘根本没法打出来。我在埃及老盯人家车牌看,一个数字一个数字猜,终于猜到八九不离十了。
再来。看看用什么材料铺的路?开罗城堡周边,全是这种玩意儿。是海贝类化石吗?

另外,埃及的历史忒复杂了,王朝根本不能按时间顺序列表。有兴趣看下图,感受一下。对搞出这个玩意的大神,膜拜10分钟。

埃及王朝年表,我到现在也没看懂。大家可以忽略。
下面的图,是埃及旅游的标准行程,大多数都差不多。想去埃及玩的,可以收藏这一张地图。一般大家都从开罗出发,顺尼罗河逆流往上,到阿斯旺大坝。再顺尼罗河,回头,顺流到亚历山大港。沿途玩诸多景点。

请忽略我的地图作业能力。
金字塔其实离开罗城很近,不到半小时的车程。金字塔不是一座,而是很多座。比较有意思的是下面那艘船,叫太阳船,送墓主人法老胡夫灵魂去天堂的。此乃一艘长43米、4600年前的古物。

4600年前的船。是不是很牛逼?
这张照片是埃及人帮我照的,据他说免费。不过最后他坚持收了埃磅。现在回头看,物有所值。
埃及业余专职摄像师“免费”拍的。
在景点,埃及人最喜欢说的一句中文就是:“碗打啦”。翻译成英文就是“ONE DOLLAR”。翻译成白话,就是“一美元”。我们后来就把它当成这类埃及人的代称。
我们从金字塔出来就去了黑白沙漠,朋友计划在白沙漠过除夕。
起初,我觉得黑色的、白色的沙漠有啥意思?想从行程中剔除掉。朋友坚持要去,我也就将就了,期望值很低。
那天,司机把我们带到埃及的一个村庄,一户当地居民院子里,吃过当地的中饭,一个头戴白头巾、身穿白长袍的阿拉伯壮汉,开着一辆越野车,车顶堆满木材,然后载我们6人出发了。
壮汉,开着一辆越野车,车顶堆满木材,然后载我们6人出发了。

别看人脸,看埃及农家饭。
黑白沙漠的景象,不亲眼目睹无法形容,照片反映不出那种奇特。
重点说说白沙漠,毕竟不是写旅游游记哈。一来,在白沙漠渡过除夕夜。二来,不想有人与我初期想法一样,错过罕见奇观。
越野车离开公路驶入沙漠,已经是黄昏了。车子往沙漠深处开,向无人的荒野越走越深。所有的手机信号全无。
第六感提醒俺:此乃歹徒杀人越货,天然、理想、第一作案现场、及最终埋尸毁迹之佳地。方圆几十里,不见人烟。喊天天不应,喊地地不灵,埋成木乃伊也不会被人挖掘出土。越想越怕。
进入白沙漠,女人们兴奋异常,然后不停的停车,各种妖娆摆拍;我觉得她们咋这么没心没肺呀?
夜黑了, 我们像在墨水里行驶,只有车灯前方一股亮光。汽车颠簸如行驶在海浪中的小船。
不知过了多久,车终于停下来。车灯前照见一座孤零零的帐篷。我下车第一件事,装着若无其事查看周边环境。说实话,自己心里也明白,这就是一个心理安慰罢了。地平线跟天上的星河连着,景色壮丽极了,也恐怖极了。整个世界,只有我们孤零零的一伙人。
天上坠满繁星,密密麻麻,近若伸手可摘。多久没见过这样美丽的天空了?记忆里搜寻不到。
仰望星空:体会宇宙之辽阔;感叹岁月之悠长; 悲哀个人之渺小。除夕之夜,大自然给我上了一堂哲学野外实验课,2020年庚子年,在埃及古老的沙漠。终生难忘。
好吧,我承认自己想多了。白袍壮汉其实是厨师,素手调羹,用柴火为我们烤了香喷喷的烤鸡。这就是我们6个武汉人2020年的年夜饭。

庚子年在埃及的年夜饭。
假如有人硬说,我这一辈子会在埃及沙漠,吃阿拉伯人做的年夜饭。我会被这个大骗子逗得笑岔气。见过骗人的,没见过敢这么骗人的!这也太魔幻超现实主义了吧?可是,命运就是这么深不可测。阿弥陀佛,善哉善哉。
所谓的白沙漠,不是白色的沙子。其实是雪白的石头堆满沙漠,怪石嶙峋,一眼望去仿佛身处雪原。远看四周,雪丘环绕,蹲下细看,白雪其实是石头。真不想贴照片,照片完全反映不出那奇特的景观。

我说白的是石头,你相信吗?

大年初一过节。
后来,留意到埃及农村很多房子是白色的。原来他们把这种石头当砖头用了。
那个阿拉伯大汉给我们烤鸡的时候,我心里还暗想,哪里找来这么多木头?这么珍贵的东西就一把火烧了?埃及的树木真的真的太稀有。
行程至此,真得很愉快。
走出白沙漠,手机终于有了信号。坏消息却扑面而来。
二、千里逃亡

坏消息扑面而来。
这时才知,短短几天,洞中方一日,世上已糜烂。这疫情是一场百年不遇的大灾害,凶险异常,杀人如麻。国内风声鹤唳,武汉如人间地狱;这就是各种信息为我们勾画出来的画面。
到了阿斯旺,我们原定旅途刚刚过半,气氛骤然突变。路上,已经有埃及好心人开始跟我们打招呼,安慰说:“中国人,留在埃及吧,千万别回去。”遗憾的是,埃及政府不一定这么想。
原计划,阿斯旺是一个转折点。看上面地图就知道,应该回头、折返,乘游轮从阿斯旺到卢克索,顺尼罗河向开罗走,游玩沿途一个一个景点。这时,朋友的女儿提出异议说,咱们这伙武汉人,就是潜在的病毒感染者,游轮那样密封的环境,一传一个准。当然,也可能是别人传染我们。老实说,我们出来六七天了,我真没有认真想过这事,我对年轻人有点刮目相看。在我潜意识的设定里,甚至还准备照原计划,乘原订班机返回武汉的。
正当我们在纠结商量,之前联系的当地导游打来电话,传来一个坏消息:游轮旅客爆满,之前说好的床位根本订不到。啊?爆满?这下把我们急得,反复催促他想办法,自己也打了所有可以打的电话,忙到半夜。希望和失望反复交替,最后是无望。
这么折腾,其实只是想为自己多保留一种选择。
好吧,命运替我们作出了选择,6个人只能包车。现在想,这是最合适及最明智的安排。
武汉,这时已经世界闻名。大家商量,从现在起,尽量回避中国人,也尽量远离人群。也不许再说武汉话,大家憋也要憋出京腔京韵来,以免招来歧视和不必要的麻烦。不过,有一次例外。
当时在卢克索大街上乘坐旅游马车。下车后把谈好的车费交到马车夫手里。马车夫收好钱,掏出另外一张小额的纸币,往地上一丢,耍赖说,金额给的不对。孩子们与他争辩。我凑上前,听明白前因后果,怒从心头起,恶由胆边生,双目喷火,用手指着他,用武汉话破口大骂。估计样子有点吓人。我知道他听不懂,可是我英语、阿拉伯语水平不足以让我流利的骂人。
“老子一巴掌呼死你,信不信?个某某养的!”
虽然是武汉话,他显然听懂了,吓得一激灵,返身爬上马车,做出要拿马鞭拼搏的架式。见我冲过去,他没敢下来。其实他们车上有两个人。不会是以为我们中国人个个会功夫吧?
大家拦住我,我也见好就收。这场闹剧就这么在武汉话的威胁下,结束了。我是不是不该这么冲动?
我的印象,埃及人性格都比较温和,不愿意与人发生激烈冲突。旅游点以外的本土埃及人很淳朴,买卖很公平。我们在本地市场买瓜子,对,埃及本土有瓜子卖——葵瓜子,是不是一大惊喜?当时买后给店主比划,询问别的问题,他以为我们质疑他的斤两,显然觉得受了冒犯,有点恼怒,气鼓鼓不搭理我们。但在旅游点,任何主动接近你或说免费的埃及人都会让你破费。
本来逛到一家中国人开的中餐馆,想找点吃的。那位中国老板站在门口,反复追问我们从中国哪里来?我们只好吱吱唔唔溜走了。
包车让我们有了另一种体验。发现一路上有很多武装哨卡,站着荷枪实弹的军人,很悠闲的样子。而且,司机手中居然有我们这些人的身份证明。每次都要拿给哨卡查验。哨卡也从不为难我们。埃及反恐形势可能比我们想象的严峻,虽然我们一路都异常平静。当时埃及是零感染区,我们猜测这得益于埃及干燥的鬼气候。
这一路上,同行的女士们早早自觉戴上了头巾。当然不是因为依返了宗教,只是因为这头巾乃防沙、防晒之利器。在埃及,头巾真真妇女之友是也,不用旁人要求,自己就主动戴上了。
有件事儿很有趣,可以窥见埃及阿拉伯人的性格。一次去吃中餐,因为是包车,路上我们用中文讨论,要不要邀请司机一起吃,被朋友的女儿否了。返回的路上,司机用英语跟朋友女儿有一番两人对话,小姑娘讪讪地翻译给我们听,说司机教训她,教她怎么做人。司机道:“你应该像朋友一样邀请我。我会选择去、或者不去。但你应该像朋友一样待我。”说实话,我们颇奇怪,难道他能听懂中文?
所以后面的路上,我们主动把带的吃食分给他,他也来者不拒。看见路边有烤红薯,女士们想买,他主动下车,跟摊主聊了几句,拿了几个红薯上来,说是请我们客。我们也没见他付给摊主钱。
在卢克索逛街的时候,朋友的女儿又提议:赶快大量收购口罩,寄回国内。
我又一次被年轻一代感动了。平时,他们只关心吃吃喝喝哪里好玩?游戏打的不亦乐乎。关键时刻,众多年轻人常常表现出极强的社会责任感。我觉得,中国新一代年轻人比我们这代强,至少比我强。
于是大家开始扫街。一直快走出城了,才打车返回。我提出要平摊买口罩的费用,被朋友果断拒绝。朋友义正言词道:倡议是他们提出来的,版权所有。穷鬼就不要参与了。好吧,我也不知道该为此高兴,还是难过。
埃及店里备用口罩很少,一家一家进去看,一包两包的买。最后朋友前后大概花了1万块人民币,把店里口罩收刮一空。
原计划下一站,就要去埃及著名的红海旅游度假胜地赫尔格达。
卢克索最后那天晚上,朋友说要好好吃一顿,找了当地一家上档次的本土餐馆。现在想,其实是朋友有要紧话要讲,打算吃散伙饭——最后的晚餐。菜还没上,他先开口了。“现在情况很严峻。恐怕我们的埃及之行就要提前结束了。”
当时,各种消息真假难分,且瞬息万变。而且,不同的消息来源还相互矛盾。有人说万无一失,有人说危在旦夕。
我心有不甘,对朋友说:“行程再有几天就要结束了。两个三天而已,有那么急嘛?”朋友无奈地看着我,估计心里在默默叹气。这就是交友不慎的后果吧。饭没吃完,行程中的亚历山大港被取消了。计划到赫尔格达后,放弃亚历山大港,抓紧时间直接返开罗。原计划两个孩子回国过春节,现在肯定不可行了。依朋友的意思,两个孩子应该立即、马上、返回开罗,赶在禁止中国人入境前,返回所在国的学校,等来年开学。最后也妥协成,相机而动,有情况立马走。
我突然心中一阵难过,对朋友道:”哎,这就是传说中的逃难吧?”
朋友望着我,眼神分明在说:“大哥,你才知道啊?!”
“真没想到,我这辈子还会有逃难的经历。”我越说越伤感。“想想我父母他们那代人,逃日本人,比我们这难一百倍吧?”我为自己心痛,更为父母那代人心痛。终于体会到他们当时的处境与心情了,虽然有点晚。
一桌大餐,食不知味,吃了些什么东西,根本不知道。至今也回忆不起来。
当时最大的麻烦在于,返回国内的航班基本都取消了,其他国家开始拒绝中国人入境,转机可能都实现不了。留在埃及也很危险,签证过期,很可能会被驱逐出境。那么,再往哪儿去呢?做的最坏打算是:在开罗找个僻静的地方黑下来,闭门不出,能藏多久藏多久。这不就是难民吗?我?难民?不是在做噩梦吧?
惶惶如丧家之犬,就是我们当时的处境。

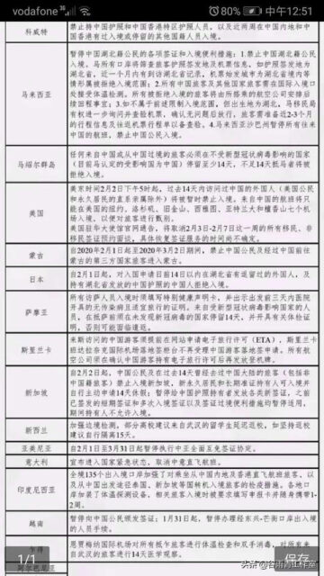
当时各国对待中国人的政策。

现在回想,我真得不是一般的迟钝、幼稚。潜意识里,还觉得一家人可以回国在家过春节,节后情况应该已经好转,孩子再去上学也不迟。
现在,终于能清醒的面对严峻的现实了。原定的返程机票不能用了。于是一路上,每个人都在忙着重新订机票。我又干了件傻事,差点铸成大错,陷自己于绝境。
我当时有美国的十年签证,但去美国太不现实,语言不通,成本又高,根本熬不了多久。跟夫人商议,决定第一选择是回国。新订了提前的机票,沙特阿拉伯的航班。当时武汉封城,已经进不去了。单位也发来通知,要求在外的人员一律不要回武汉。
因为心疼之前机票钱,况且已经收到沙特阿拉伯航班订票成功的短信,专门与沙特阿拉伯航班联系,确定航班正常飞行后, 把老机票退了。这时已经有政策,退票不扣退票费。此时花费已经开始超出原来的预算,脚趾头想都知道,后面必定是无底洞,敢不精打细算?行嘛?
路上又出现了一个不祥之兆。原定的赫尔格达酒店发来短信,要求我们退订。这是一个警告,我们以后想在埃及呆下去,会很麻烦。我们决定不理它。到了酒店,正常办理了入住,实际上它的空房间很多,只是不想接待我们罢了。
赫尔格达位于红海沿岸,称得上是最受欢迎的三S(Sun、Sand、Sea)旅游城市,阳光、沙滩、海水,是世界上最著名的旅游度假胜地和水上运动国际中心。虽然人人心事重重,但叫花子唱小曲儿,我们玩得也还开心。今朝有酒今朝醉、破罐子破摔的意思,晚餐专门挑了酒店昂贵的意大利餐厅。被阿拉伯饭屡屡伤害的胃,终于得到了片刻安慰。
下半夜,朋友突然来敲门。事态恶化了。
“快快快,咱们必须连夜出发,赶往开罗。出事儿了,英国马上要禁止中国人入境。”
此时凌晨一两点了。本来大伙都睡得很香,一下子全吓醒了。匆忙从床上爬起来,跟打了兴奋剂一样,一边匆匆收拾行李,一边慌忙联系包车的埃及司机。许诺给司机加钱,央求司机连夜开车去开罗,赶最快的那班飞机去伦敦。
朋友女儿1月21日从英国直飞开罗,所以虽然她是中国人,但她一直呆在埃及。现行政策是允许她入境英国的。朋友夫妻得到消息,政策马上要收紧。
我老婆一贯温顺可人、一副乖乖女的人设,专业扮猪吃老虎,我屡屡深受其害。她一边收行李,一边对慌慌张张的我说:“赫尔格达这么有名的度假旅游胜地,应该有机场吧?坐飞机不是更快吗?说不定还是国际机场呢?你赶快查一下。”老婆关键时刻常常比我镇定。
我猛拍自己脑门,说,“对对对对。”但我笨手笨脚太耽误事,急忙喊来朋友及朋友的女儿。大家如梦初醒。“对对对,快查!快查!”
这一查,乖乖,赫尔格达,国际机场,早上恰好就有一班飞机,直飞伦敦。票价不到100美金,比坐的士都便宜。后来才知道,为了吸引欧洲游客,最便宜的机票能到50美金。这尼马因祸得福、柳暗花明呀。而且,谁能想到,赫尔格达直飞伦敦只要6个小时。
大难临头各自飞。这就先飞走了一个。赫尔格达距伦敦,直线4000公里了。
朋友的女儿入关很顺利。全机英国人,唯有她一个亚洲人——还是一个谈疫色变的中国人。
现在,我家孩子成为了下一个随时会暴的雷了。
我家孩子科学理工男,逻辑严谨、思维缜密、掐指细细一算,如果到达开罗当天飞的话,算上时差,离中国境外呆满14天尚差几个小时。于是,买了第2天的机票。
机票已经订了,却一直没有收到机票的信息。坐车返回开罗的路上,不停的打电话询问。一路上,尽是沙漠戈壁,信号时有时无。对方一直拍胸保证,一个小时后、半个小时后、10分钟后,就能收到机票信息。车子从赫尔格达开到开罗,上午直到天黑,就是收不到。这么玩人,要闹出高血压的呀。
儿子没收到航空公司的短信,我却意外收到了短信。
俗话怎么讲的?“福不双至,祸不单行”。至理名言呀。我收到阿拉伯航空公司航班取消的短信。我当时就思维停顿三分钟。前一个小时还跟我说没问题。什么叫祸不单行?这就是。
儿子和我的机票都出了问题。 一棵雷未除,又加上一棵。双雷呀!
赶到开罗,大伙心力交瘁,匆匆找了个餐馆吃晚饭。小孩站在门外,还一直不停打电话。我们饭吃了多久,这个电话就打了多久。中途给手机充了两次话费,手机没电了,换我的手机接着打。一会儿,对方是阿拉伯人,不会说英语。转另一处,找说英语的印度人,除了咖喱味,啥也听不明白。再转一处,一个伦敦腔的英国绅士,字正腔圆,把球又发回刚才两处。一个球三处踢来踢去,活脱脱足球实况直播现场。
我们家孩子放下电话就骂娘,拿起电话还要拜托麻烦一通假客气。如果手上不是手机,而是手榴弹的话,后果不堪设想。
快走回宾馆楼下,小孩接了个电话。
小孩放下电话,沮丧的说:“航空公司的。航班取消了。”没有比这更坏的消息了。大家默默无言,消化这个突如其来的噩耗。
走到宾馆楼下,听见小孩在身后,捧着手机大呼小叫。众人返身围过去。
小孩指着手机激动的说:“一小时后有一班飞机从开罗飞。”
“来不及吧?国际航班起码要提前几小时入关,你路上都要走半个小时。”
小孩说:“不管了,总要试试。我现在就走。”飞也似的往宾馆楼上冲。三分钟后,拎着箱子冲了出来,抱了他妈一下,什么话也没说,直接冲到路边拦的士。
“身上有钱吗?”“护照带了吗?”“漏了什么东西没有啊?”…………
小孩头也不回,招招手,钻进的士,消失在茫茫的人海里。
生离死别。一句道别的话都没有。她妈妈眼泪在眼眶里转。
一切发生的太快。你来不及反应,就像这场疫情。
剩下的人立刻陷入另一阵忙乱。伤感?根本没有时间伤感。
记得在武汉临出门前,我看见小孩打包他的笔记本,劝道 :”你想好了,这一路上不停的走路。你背个笔记本?重不重呀?你确定有时间用吗?”小孩觉得我说的极有道理。可出门时,他还是拎上了笔记本。“我可能随时要和学校联系,没有笔记本还是不方便,里面有好些资料呢。”
这无意之举,真是万幸万幸。没有笔记本,开学上课都麻烦了。而且路途上改订机票等等,笔记本功莫大焉!我原定飞国内的阿拉伯航班被取消了。小孩答应说晚上帮我重新查订机票,现在我只能拿着手机自己干了。
此时,我的处境极其糟糕。双雷高悬头顶。
一边担心小孩能不能赶上飞机?赶上了,人家让不让他登机?毕竟国际航班要提前一二小时以上进站。中途转机会不会被拦下?到了所在国,让不让他入境?毕竟,算上时差,他离十四天内不在中国的规定还差几个小时。而我自己,回国的航班退的退,取消的取消,恐怕只有黑在埃及这一条难民之路了。
我一边搜索开罗便宜的民宿,一边搜索回国的航班。搜着搜着,天啦,忽然发现第二天晚上,有一班飞中国成都的航班。而且、从开罗直飞。而且、而且还是国内四川航空公司。而且、而且、而且票价比我原先订得还便宜。哇,真是天无绝人之路。想说,吉人自有天相,肯定不符合事实。
另一个好消息传来。我家小孩,20多分钟赶到机场。而且提前半小时,人家让他登机了。登机前有一个劝退官,不合格的都被拦下来了。飞机上只有他一个中国人。
飞机座位隔壁是个阿拉伯小哥,一见我家小孩是中国人,就喊空姐讨要口罩。空姐说,没有。俺家小孩自告奋勇,说我有口罩,拿出我亲姐出发时给的口罩,递给了阿拉伯小哥一个。羞的阿拉伯小哥,满脸通红。后面对我家小孩特别好,还让我家小孩把背包放在他的椅子下面。
那时的中国人真像过街老鼠,人人避之不及。
这只是闯了第1关。下一个还有转机关。最担心的是第3关,入境关。入境果然碰上麻烦。
这段时间太折磨人了,我就象热锅上的蚂蚁。

半夜凌晨,一直熬到早上。四五个小时过去了,终于有了结果。
连闯三关。侥幸通关。
一块大石头终于落了地。大难临头,又一只鸟飞走了。这一飞,飞了上万公里,跨洲越洋。
大家可以想象,等入关那几个小时各种煎熬啊。所幸成功了,否则真不知道下一步投奔何方?小孩最担心的,因时差的关系,距14天还差几个小时,居然没有成为问题。
我距登机回国,尚有一个白天,不想白白浪费。与朋友夫妻一起包了个车,行李放车后。这抢出来的十几个小时真的是物超所值。这段时间与上面的聊天是两条事件线,但同时发生。
转了几个清真寺。开罗的房子,我印象最好的就是清真寺。那几个清真寺真是宏大壮观,不看不知道,一看吓一跳,非身临其境,才可体会。照片反映不出那气势,就不贴了。劝大家在开罗一定要去看。我们看完,直接奔机场,飞往成都。这一飞,飞了有8000公里。
现在回头复盘,朋友当时的提议真乃非常英明之决定。只是后面歪打正着,遇难呈祥,没有漏掉行程中两个精彩的部分,算是逢凶化吉,命大造化大。赫尔格达以及开罗多呆的半天参观清真寺,真的真的非常值。
三、生离死别
我登上四川航空直飞成都的飞机,戴着我亲姐给的口罩。我发现,这就是那时的最后一班回国班机。再说一遍,这是最后一班回国班机。亲姐保佑!佛祖保佑!
朋友夫妻留下来了,比我们晚离开。朋友幸好之前有英国的签证,于是,计划去英国与女儿相互守望。朋友因为在埃及没有待足14天,不敢贸然去英国,时间凑够了才敢出发。所以,此时此刻,6个武汉人大难临头,流落在四个国家。此谓,生离死别是也。
我说生离死别,可能大伙觉得我矫情。其实不然。当时形势瞬息万变,这一点,参照我们机票屡屡爆雷,足见险象环生,根本不给你反应的时间。6人分处四地,且异国它乡,个个面临不测,后果凶险;一个环节出问题,就会走投无路、如丧家之犬。武汉封城回不了。回国内的航班基本全部取消。而且大家都知道,最贵的时候一张机票18万人民币。何况,每个人随时都可能被感染。那时被感染,基本上就算判了死刑,且立即执行;身边一个亲人都不会有。对我们6个人来说,这极可能就是最后一面。当时,嘴上不说,大家心里都明镜一般。
朋友夫妻最后也顺利的进入了英国。之后跟着在英国的中国志愿者,往国内搬运防疫物品。谁料想,他们回国之路又是一波三折,差点回不来。
这种感觉一直持续到解禁,如今尚有残存。因为两个小孩现在在国外,居然变成疫情高危区。刚开始学校还要求集中上课,老外不戴口罩,还歧视戴口罩。你妈,这次西方发达国家各种骚操作,让人眼珠子噼里啪啦掉一地。这场疫情,如一场退去的海潮,各个老牌帝国全暴露出他们猴子烂屁股的原形。毁三观啦,毁三观!
6个武汉人,埃及游玩之旅,演变成了千里大逃亡。千里只是形容代称,实际上,加起来超过3万公里了。
2020年庚子年,时代的一粒沙子落在了我头上。我先是异国逃亡。接着,流落他乡。最后,困守武汉。环视全国,像我这样经历的估计凑不齐一个班。我甚至纠结,我是不是应该为此而感到骄傲?
一年来,大家的日子都不好过。所幸中华民族是了不起的民族,经历了5000年各种磨难,依然枝繁叶茂。政府与全国人民齐心协力,牺牲奋斗,终于化危为机。中国从人间炼狱,变成世上一支独秀之伊甸园。尼玛,科幻都不敢这么编。
环顾世界,我从来没有像今天这么明白,我们中国及中国人原来这么了不起。
朋友的在埃及收刮的口罩,让我提前带回国。朋友的女儿在网上看见一个小姑娘求救口罩信息,于是给了我地址,寄了小姑娘两盒。其余的寄回了朋友武汉的单位,让同事们分了。当时往武汉寄东西,只能寄防疫物品。
到了成都,我的好运气就用完了。出了机场,就流落街头了。这是另一段故事了。接下来,流落他乡;最后,困守武汉。看官们喜欢的话,点个赞或加个关注,让我知晓。我愿意为大家接着写。
谢谢你们不离不弃,看到这里。
……………………………………………………
评论
春水(1/26/2021)好一篇惊心动魄的逃难记。赞!
匿名(4/1/2021)仁兄好运气,如果没有埃及之行又当如何?……
转载请注明:《六个武汉人,埃及游玩之旅,变成千里逃亡之路(谷雨青)》 复制链接

RSS